Avec le début des travaux de la commission d’enquête sur le Kazakhgate, certains s’interrogent : pourquoi l’enquête pénale n’a-t-elle pas été mise à l’instruction ? Et une enquête menée par un juge d’instruction, cela change quoi ?
C’est l’occasion de revenir sur le déroulement d’une procédure pénale.
Nous vous la présentons dans notre thème "Les rouages de la justice", toujours d’actualité !
Ne pas respecter le code de la route, voler, violer, tuer… voilà des comportements qui ne respectent pas les lois et font du tort à d’autres personnes. Non admis par notre société, ils sont punissables et peuvent donc mener à une peine d’emprisonnement, d’amende ou de travail, suite à un procès pénal. Le mot « pénal » signifie « qui entraîne une peine », c’est-à-dire une punition, une sanction.
En quelque sorte, la société demande des comptes à celui qui lui a fait du tort.
Comment cela se passe-t-il ?
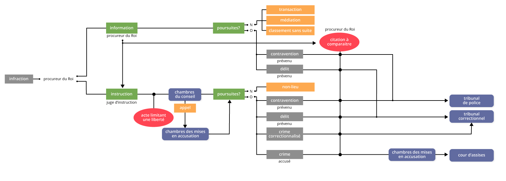
Au départ, l’information judiciaire et parfois l’instruction
La procédure pénale est très différente de la procédure civile.
Une infraction (vol, bagarre, braquage d’une bijouterie, meurtre, fraude fiscale, escroquerie…), a été commise. Le parquet recherche toutes les informations utiles avec l’aide des différentes polices (fédérale ou locale). Cette phase d’information se passe dans le secret.
Quand certaines mesures particulièrement graves doivent être prises (comme une arrestation, une perquisition ou une écoute téléphonique par exemple), le procureur peut appeler un juge d’instruction. Ce juge d’instruction dirige alors l’enquête. Il peut décider de mettre un suspect en prison avant le jugement en lui décernant un mandat d’arrêt. Ce suspect est alors en détention préventive. Autres pouvoirs du juge d’instruction : il peut perquisitionner, autrement dit rentrer de force chez quelqu’un, ou encore faire écouter des conversations téléphoniques. Il mène l’instruction qui doit rester secrète. On dit aussi qu’il instruit à charge et à décharge, ce qui veut dire qu’il doit rechercher toutes les informations favorables et défavorables au suspect.
Si, avant le procès, le suspect est en détention préventive, la chambre du conseil du tribunal de première instance vérifie, après cinq jours puis en général tous les mois, que cette personne doit bien être maintenue en prison. Différentes raisons peuvent justifier ce maintien : danger pour la société, risque de pertes d’indices ou de preuves, de fuite du pays, de récidive ou encore de contact avec d’autres suspects. Normalement, compte tenu de la présomption d’innocence, la détention préventive ne peut pas être une peine avant le jugement de l’infraction. C’est uniquement en cas de risques de ce type qu’un suspect doit rester en prison avant son procès.
En cas de détention préventive, l’instruction continue à être menée mais elle n’est plus aussi secrète parce que le suspect et son avocat peuvent alors lire le dossier et donc savoir ce qu’il contient.
Ils peuvent alors demander au juge d’instruction d’effectuer d’autres devoirs c’est-à-dire de vérifier certaines informations ou d’en rechercher de nouvelles.
Deux possibilités
Tout d’abord, lorsqu’il n’y a pas eu besoin d’une instruction mais seulement d’une information, le procureur du Roi convoque le suspect d’une contravention ou d’un délit à venir s’expliquer devant le tribunal de police (pour une contravention) ou le tribunal correctionnel (pour un délit). En langage de la justice, on dit que le procureur cite le suspect à comparaître en lui envoyant une citation. Celle-ci lui est remise par un huissier de justice.
En cas d’instruction, lorsque celle-ci est terminée, le dossier est envoyé devant la chambre du conseil. Celle-ci l’examine et tranche : oui ou non, y a-t-il assez de charges, c’est-à-dire d’éléments contre le suspect, pour qu’il soit jugé ? Si oui, le procureur du Roi cite, c’est-à-dire convoque ce suspect devant un juge qui dira s’il est ou non coupable et, si oui, quelle sera sa peine.
S’il n’y a pas assez de charges contre le suspect, la chambre du conseil estimera qu’il ne doit pas être jugé. Dans ce cas, il bénéficiera de ce qu’on appelle un non-lieu.
Selon l’infraction commise et la peine risquée, le suspect qui doit être jugé sera renvoyé devant le tribunal de police (pour une contravention), le tribunal correctionnel (pour un délit) ou la cour d’assises (pour un crime).
S’il s’agit d’un crime, il existe une étape supplémentaire entre la chambre du conseil et la cour d’assises. En effet, c’est alors la chambre des mises en accusation qui décide si l’inculpé doit être renvoyé devant la cour d’assises pour y être jugé.
Les règles de l’audience
Ensuite ont lieu les audiences. Le procureur du Roi (ou le procureur général devant la cour d’assises) (ou un de leurs substituts) demande au juge d’appliquer la loi et de punir la personne qu’il désigne coupable : on dit qu’il prend des réquisitions. La victime (la partie civile) plaide sa cause et l’accusé en dernier lieu présente sa défense. En fait, victime et accusé laissent généralement parler leur avocat.
Ensuite, le ou les juges vont réfléchir au dossier puis, un mois plus tard au maximum, ils rendront leur jugement, en public.
La cour d’assises fonctionne différemment, avec un jury populaire, qui statue immédiatement dès la fin du procès.
Deux règles importantes doivent être respectées lors d’un procès pénal.
- Tout d’abord, les débats doivent être publics et toute personne de plus de dix-huit ans peut y assister, sauf décision contraire du juge (il y a alors huis clos, par exemple parce que les faits jugés sont trop horribles…).
- Deuxième règle : les droits de la défense doivent être respectés, il y a donc des débats devant la juridiction saisie. Cela signifie que tant la victime que le suspect et le procureur peuvent chaque fois discuter des arguments et des preuves de l’autre partie. Le procureur du Roi doit amener la preuve que le suspect est coupable. En l’absence de cette preuve, le suspect reste présumé, c’est-à-dire supposé, innocent.
En cas de doute, celui-ci profite au suspect.
Partie gauche du schéma :
Partie centrale du schéma :
Partie droite du schéma :






Commentaires
Il n'y a encore aucun commentaire sur cet article. Soyez le premier à réagir!